BRF-26B


The BRF-26B is a sealed two way surround speaker. It uses a 6 inch SBAcoustics SB17CAC35-8 ceramic cone woofer and Fountek NeoCD3.0 ribbon tweeter. The drivers are crossed at approximately 2750 Hz. The enclose volume is roughly 8.25 liters tuned to 72 Hz and a Qtc of .842 .
BRF-26B Design notes
Design Goals
1. Design a surround speaker to compliment the BRF-377T
2. Will be used with a sub-woofer
3. Minimum enclosure for living room use
4. Use reasonably price parts
I was using a pair of Scott Sehlin's Rhodium speakers on tall stands for side surrounds in my living room. The 4 inch woofers just couldn't keep up with the BRF-377T tower speakers with their dual 7 inch woofers. This called for a surround speaker with a larger woofer in a small enclosure. I modeled a few different mid-woofers before settling on the SBAcoustics ceramic line. It was an obvious choice because I used the 5 inch version as a mid range in the towers. Initially I modeled using the same SB15CAC30-4 but finally decided to go with SB17CAC35-8 to give a little more cone area. With the final woofer decision made I need a tweeter to match the Mundorf AMT19CM1.1-C in the towers. This turned out to be a big challenge, when I built the towers the tweeter cost $265.00 each, the price had risen $459.00 each, so the Mundorf was not an option. I looked at all the cheaper AMT tweeters at Parts Express, but they just didn't look like a good match. After realizing that there wasn't an AMT in my price range I decided on using a Fountek ribbon, I had used the NeoCD1.0 in the past so I decided to try the larger NeoCD3.0 so I could cross the woofer a little lower.
Because this is a surround speaker that will be used with sub-woofers and that there is not much space in my living room I chose a sealed enclosure. The enclosure is 9 1/2 inches wide, 13 inches tall and 6 1/2 inches deep. This yielded an internal volume of about 8.5 liters, an Fsc of 72 Hz and a Qtc 0.842 . The high Qtc was unavoidable because of the size constraints caused by the required placement. The tops, bottoms and sides are made with 1/2 inch Baltic Birch plywood and the bezel and back are made from 1/2 inch MDF with the the bezel consisting two layers. The center brace is 3/4 inch is made from 3/4 MDF. The front has a 1/2 chamfers on the left and right sides, this is not large enough to effect diffraction and are just cosmetic. All sides are covered with beech veneer and finished with clear shellac. Grills made from 1/8 hard board attached by magnets buried under the veneer.
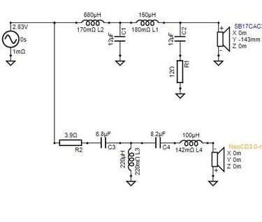
Do to cold weather I was unable to make measurements outside so the best I could do is to move the cars out of my two car garage and measure in there. I still very cold in there and I had to pause my measurements waiting for lulls in the traffic noise, This setup was not ideal because of the low ceiling height but it was the best I could do. I had to use a very short gate but my theory (I'm sure it is full of holes) is there isn't much that can be done at the low end so I just focus on the crossover region and the high end. I used a full set of polar measurements with VituixCAD and fairly quickly came up with my final crossover design. I used 3rd order electrical filters which yielded an acoustic BW3 low pass at 2400 Hz and a LR4 high pass @ 2300 Hz. The breakup at 8 Khz is only 20 dB down but during my testing I tried notching via DSP and I could not hear any difference in my listening tests. I didn't like the rising response above 10 kHz so I inserted a 100uH inductor in series with the tweeter. If I had it to do again I'm use a Zobel to flatten it out.
Simulations


BRF-26B VituixCAD simulated impedance
BRF-26B VituixCAD simulated Frequency Response
BRF-26B VituixCAD XO




BRF-26B VituixCAD 6 pack
Outdoor measurements


BRF-26B Total Frequency Response


BRF-26B Total Impedance