BRF-377T


The BRF-377T is a ported three way floor standing speaker. It uses dual 7 inch Denovo Anarchy 708 woofers, a 5 inch SBAcoustics SB15CAC30-4 mid-woofer and a Mundorf AMT19CM1.1-C AMT tweeter. It is a modular tower with a separate woofer enclosure and a mid/tweeter enclosure. The drivers are crossed at approximately 300Hz and 3000Hz. The woofer enclosure contains two isolated chambers with volume roughly 25.6 liters tuned to 38Hz. I developed these to replace my Infinity IL40 towers that I use for A/V listening.
BRF-377T Design notes
Design Goals
1. Design a 3 floor standing mount speaker to replace my Infinity Il-40 speakers
2. Incorporate quality drivers
3. Both A/V and two channel listening
4. Will be paired with sub-woofers
Background
This was my first shot a multiway speaker design, I had designed and built a sub-woofer and built a pair of two way speakers based on someone else's design. I ignored the sage advise on the forums and went with an ambitious 3 way. I had help picking drivers from Scott Sehlin and a lot of help from the folks in the multiway forum on diyaudio.com. I was using a pair of Infinity IL-40 towers for A/V and as good as they sounded I had the itch to replace them.
Continue editing later.
Initial design
I started by researching commercially designed three-way towers. After looking at at least 10 different speakers I settled on two candidates to use as starting points, the Martin Logan Motion 40 and the Nola NOLA Metro Grand Reference Gold. From these inspirations I put together two lists of drivers focusing on the exotic tweeters and dual woofers. At this point Scott recommended using the Mundorf AMT19CM1.1-C tweeter and the Anarchy 708 woofers (which weren't on either driver list). Once I decided on these two choices he recommended the SBAcoustics SB15CAC30-4 mid-woofer saying it should be able to keep up with the woofers.
Final design
The Enclosures
This is a modular speaker consisting of two enclosures stacked on top of each other separated by a 3/8 inch piece of material used to damp the bass vibrations. There are two benefits of this approach, firstly it simplifies the construction and secondly divides the mass into two pieces. The bass section is 30 1/2 inches high, 10 1/2 inches wide and 16 3/4 inches deep. Two Denovo Anarchy 708 are housed in the lower enclosure. It uses a matrix bracing system consisting of five horizontal and one vertical brace. The braces are configured to create two isolated 25.6 liter chambers with the goal of preventing the woofers from interfering with each other. Each chamber is lined with 2 inch rock wool glued to the walls. Each chamber has a 3 inch by 12 1/2 vent tuned to 38 Hz. The enclosure has a 1 inch 45 degree chamfer on each front side edge. The upper enclosure contains an SBAcoustics SB15CAC30-4 mid-woofer, a Mundorf AMT19CM1.1-C tweeter and the crossovers each in separate chambers created by the matrix bracing. The mid-woofer is in a rectangular sealed 4.5 liter chamber this yields a QTC of .750 tuned to 80 Hz. The chamber is tightly stuffed with Acousta-Stuf with a triangular piece of MDF glued to the back to break up the internal reflection. The rear chamber house the two crossovers with a removable back panel. The top enclosure is chamfered at 30 degrees at a 12.25 degree angles starting from the lower corners additionally the front edges have the same 1 inch 45 degree chamfers to match the lower enclosures. Everything is made of ¾ inch Baltic birch, except the baffle and the back panel and braces. The baffle on the bass enclosure is two layers of ¾ inch MDF laminated together the upper enclosure uses 1/2 inch MDF. The backs are just a single ¾ MDF and the braces are cheap 3/4 inch birch plywood. Finally I veneered it in beech finished with 3 coats of clear shellac to match the mid-century modern furniture in my living room. It has grills made of 1/8 inch hardboard attached by magnets buried under the veneer. When completed they wobbled a little so I made bases from the leftover scrap painted black and screwed to the bottoms of the bass enclosures.
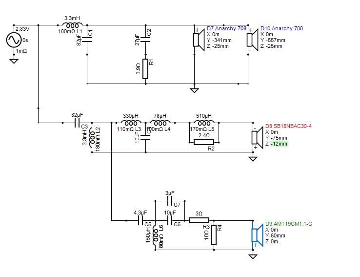
The Crossover
I picked 300Hz and 3KHz for crossover points based on the textbooks recommending the bandpass needs to be at least 3 octaves or more. Anything smaller and the low pass and high pass elements will create some really strange responses. I spent months learning to make decent measurements and used XSim to model an infinite number of crossovers. My skill level was still very primitive at this point and I only used on axis measurements, didn't yet understand electrical vs. acoustic slopes and I was not yet VituixCAD. So I tweaked component values in the simulator looking at the on axis results and depended on a lot of forum advise to come up with a decent sounding result. Recently I modeled what I had done with XSim in VituixCAD and it looks like acoustic slopes are the following. The low pass on the woofers is a BW2 at 300 Hz, the mid is high passed with a BW3 at 300 Hz and low passed with a BW3 at 3.3 kHz and the tweeter is high passed with a LR4 at 4 kHz. Baffle Step Compensation was a new concept so an inductor in parallel with a resistor in the mid range crossover was the answer I came up with. I now know that the same thing can be accomplished by oversizing an inductor. The mid range did not require any padding but the tweeter needed an L-Pad.
The measurements
At this time my measurement gear consisted of a miniDSP UMIK-1 and a Behringer UCA222 audio interface. This setup was not capable of making accurate timing measurements so I had to make crude estimates of driver acoustic centers. Additionally being a beginner I was not aware of the importance of polar measurements and did not have a turntable. So with many attempts I finally made some useful measurements of the drivers in a test enclosure. I was able to use these to run even more crossover iterations to come up with a suitable crossover. Looking back now after a few years it is a miracle that this project wasn't a complete failure.
Conclusions
They measure decently, look great and sound quite good. I’m happy with the bass even without a sub-woofer, I was concerned because they are sealed. They don’t sound as good as my towers but they cost 60% less and they are in my office which is not a good room.
Simulations
BRF-377T VituixCAD simulated Frequency Response


BRF-377T VituixCAD XO


Outdoor measurements


BRF-377T Total Frequency Response