BRF-38B


The BRF-38B is a sealed three way stand mount speaker. It uses an 8 inch SBAcoustics SB23CACS45-4 ceramic cone woofer, a 4 inch SBAcoustics SB12MNRX25-4 midrange and a Fountek NeoCD1.0 ribbon tweeter. The drivers are crossed at approximately 500Hz and 4000Hz. The woofer enclosure volume is roughly 32 liters tuned to 52Hz with a Qtc of 0.732 . The dedicated midrange enclosure is 2.25 liters with a Qtc of 0.549 this yielded an f3 around 600Hz which works well with the 500Hz low pass crossover.
BRF-38B Design notes
Design Goals
1. Design a 3 way stand mount speaker to replace my Infinity RS-8B speakers
2. Try to use drivers in my inventory
3. Strickly 2 channel listening
4. Cabinet size to a minimum
Background
This build started as a rebuild of my Infinity 3 Way bookshelf model RS8B speakers. I bought them in the early 80’s and when the surrounds went I made the mistake of replacing the drivers instead of re-foaming. When I measured them about a year ago I discovered how bad the response was. I spent a lot of time trying to model them with the replacement drivers I had used with no luck. Additionally all the drivers are not flush mounted making for some ugly diffractions. I realized that to salvage them I would have to replace the baffle and crossover. At this point I decided to just start over and planned to use the Audax HM170Z0 woofers in a new box and crossover.
Initial design
Before I started ordering parts, Madison Sound put the SB Acoustics SB23CACS45-4 8" ceramic woofer on sale for $89.00 each. Having just used the 5 inch version in my towers as a midrange and liking the sound I figured why not go bigger than the 6.5 inch Audax woofers so I bought them. I already had a pair of Fountek NeoCd1.0 1.5 Ribbon Tweeters so all I needed was a pair of midrange drivers. Finally I choose to use the just released SB12MNRX2-25-4 midrange. While waiting for these to cross the ocean in a slow boat I built my test enclosure. I decided to try a trapezoidal enclosure even if it was going to be more difficult to build. I had been reading about all the benefits of non-parallel sides on internal reflections. After waiting 3 months for the midranges I finally ran some measurements of the very stylish test enclosure. Much to my surprise and that of others on the DIY forums a trapezoidal enclosure makes an ugly mess of edge diffractions. I was disappointed but I decided that an old school rectangular baffle would sound better than my midcentury modern cabinet.
Final design
The Enclosure
So after a year of designing I end up with something very conventional, a rectangular box with the external dimensions of 21” x 13.5” x 12.75”. I decided to go sealed because I intend to use them in my office to listen to 2 channel music and the original RS8B’s were sealed. I went back and forth with driver placement but finally vertically aligned them instead of offsetting the midrange or tweeter. This might have been a mistake but what I have read either alignment will have its advantages. The internal volume nets about 32 liters and a Qts of .732 after accounting for the drivers, 2.5 liter midrange chamber and woofer displacement. I braced the cabinet with two horizontal braces that connect the sides and front and backs. These braces also create the top and bottom of the midrange enclosure. I ripped some scrap MDF at 45 degrees and glued to the back of the midrange chamber to breakup any reflections, I don’t know if it matters, but it didn’t cost anything. Everything is made of ¾ inch Baltic birch, except the baffle and the back panel. The baffle is ¾ inch MDF and ½ MDF laminated together and the back is just ¾ MDF. This is not the big box MDF, it is not brown, but the whiter stuff, not even close in quality and unfortunately not close in price. Finally I veneered it in striped mahogany finished with 3 coats of amber shellac. It has grills made of 1/8 inch hardboard attached by magnets buried under the veneer. I had leftover BB and veneer so I copied a picture of some stands I saw on the internet, obviously a clear patent infringement.
The Crossover
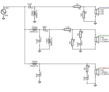
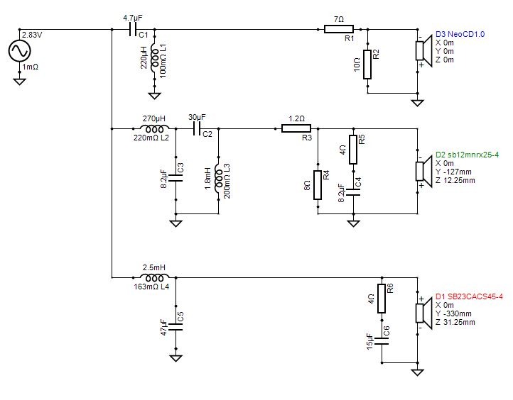
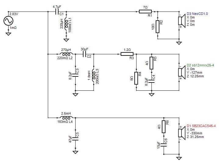
I picked 500Hz and 4KHz for crossover points. This is my second three way and I found the textbooks are correct and the bandpass needs to be at least 3 octaves or more. Anything smaller and the low pass and high pass elements will create some really strange responses. I used my 3 channel amplifier built around the Dayton Audio DSPB-100 to verify these crossover points. I then used XSim and ran through at least 12 iterations before settling on my final design. I was able to simplify it quite a bit, but still ended up with Zobels and two L-Pads. I was able to remove the baffle step compensation circuits on both the midrange and woofer. I assume this is mostly because of the crossover point which is very near the baffle step frequency. After removing the BSC from the simulation I adjusted the component values to smooth what little baffle step that remained. I use L-Pads instead of series resisters because L-Pads seem not change the transfer function of the filters as much. Lastly I adjusted the L-Pad values by measuring and listening to music after using XSim to give starting points.
The measurements
My biggest challenge is getting clean measurements, I don’t have a suitable space indoors and I live on a busy corner which makes outdoor measurements a challenge. Mostly I measure indoors and do my best to ignore room effects. When I made my outdoor measurements I put the DUT on top of a 6 foot ladder and tested at 95db level because of the street noise. These are the measurements used for my final simulation and my completed system FRD. Overall I’m satisfied with the results, there is a wiggle between 1KHz and 2KHz. I have no doubt this is an edge diffraction on the midrange and I if I had mounted the driver closer to one edge it might have gone away.
Conclusions
They measure decently, look great and sound quite good. I’m happy with the bass even without a sub-woofer, I was concerned because they are sealed. They don’t sound as good as my towers but they cost 60% less and they are in my office which is not a good room.




Trapezoidal Test Enclosure
Infinity RS-8B
Simulations


BRF-38B VituixCAD 6 pack
BRF-27B VituixCAD simulated impedance


BRF-38B VituixCAD simulated Frequency Response
BRF-38B VituixCAD XO


Outdoor measurements






BRF-38B Total Frequency Response
BRF-38B SB12MNRX25-4
BRF-38B NeoCD1.0


BRF-38B Total Impedance


BRF-38B SB23CACS45-4